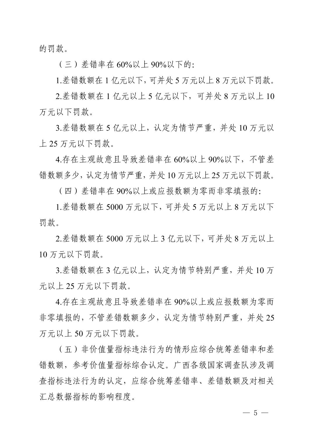
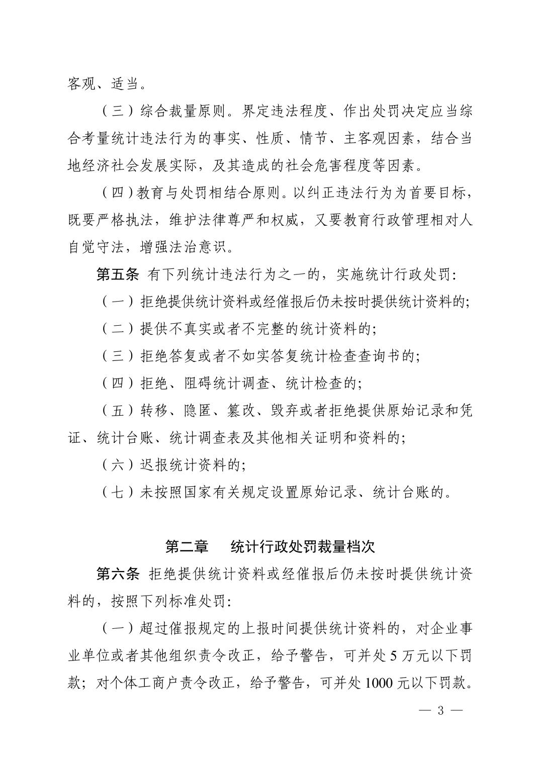
智能问答
适老化版本
无障碍浏览
ENGLISH
相关附件:
广西壮族自治区统计局+国家统计局广西调查总队关于印发广西壮族自治区统计行政处罚裁量基准的通知.wps
上一篇:
下一篇:广西壮族自治区统计局关于印发 《广西部门统计数据共享制度》(2024年统...